作者:界面新闻 | 发布时间:2024-12-25 | 游览:262
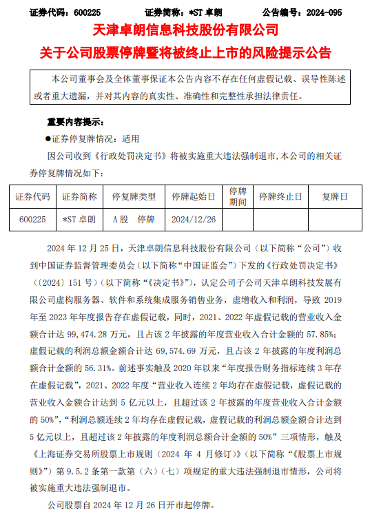
*ST卓朗12月25日公告,公司收到中国证监会下发的《行政处罚决定书》,认定公司子公司天津卓朗科技发展有限公司虚构服务器、软件和系统集成服务销售业务,虚增收入和利润,导致2019年至2023年年度报告存在虚假记载。2021、2022年虚假记载的营业收入金额合计达9.95亿元,占该2年披露的年度营业收入合计金额的57.85%;虚假记载的利润总额金额合计达6.96亿元,占该2年披露的年度利润总额合计金额的56.31%。前述事实触及重大违法强制退市情形,公司将被实施重大违法强制退市。公司股票自2024年12月26日开市起停牌。
上海证券交易所上市委员会在公司提出听证、陈述和申辩的有关期限届满或者听证程序结束后15个交易日内,就是否终止公司股票上市事宜进行审议,作出独立的专业判断并形成审议意见。上海证券交易所根据上市委员会的审议意见,作出是否终止股票上市的决定。

板学网站投稿箱:1017175693@qq.com
版权所有: 龙岩市板学文化传媒有限公司 地址:龙岩市新罗区龙门街道考塘村龙门镇物流大道290-13
座机:0597-2566791 手机:13950891791 闽ICP备2021005547号-1