作者:财联社 | 发布时间:2024-07-10 | 游览:111
最新价:39.2
涨跌额:0.1
涨跌幅:0.26%
成交量:81.2万手
成交额:31.7亿
换手率:5.52%
市盈率:47.08
总市值:577亿
查询该股行情 实时资金流向 深度数据揭秘 进入浪潮信息吧 浪潮信息资金流
相关股票
30.4 20.02%)
(6.75 16.58%)
(5.64 8.88%)
(15.03 6.82%)
(相关板块
0.74%)
(0.68%)
(0.55%)
(0.31%)
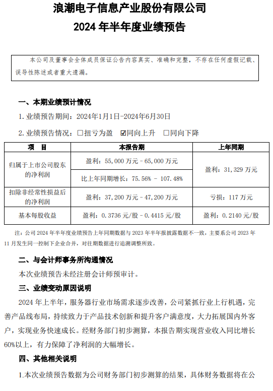
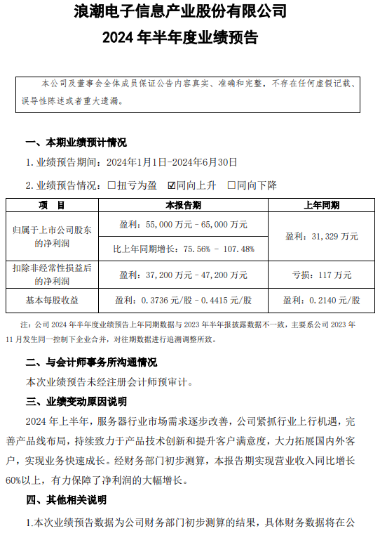
( 浪潮信息公告,预计2024年半年度归属于上市公司股东的净利润为5.5亿元–6.5亿元,同比增长75.56%-107.48%。2024年上半年,服务器行业市场需求逐步改善,公司紧抓行业上行机遇,完善产品线布局,持续致力于产品技术创新和提升客户满意度,大力拓展国内外客户,实现业务快速成长。经财务部门初步测算,本报告期实现营业收入同比增长60%以上,有力保障了净利润的大幅增长。
板学网站投稿箱:1017175693@qq.com
版权所有: 龙岩市板学文化传媒有限公司 地址:龙岩市新罗区龙门街道考塘村龙门镇物流大道290-13
座机:0597-2566791 手机:13950891791 闽ICP备2021005547号-1